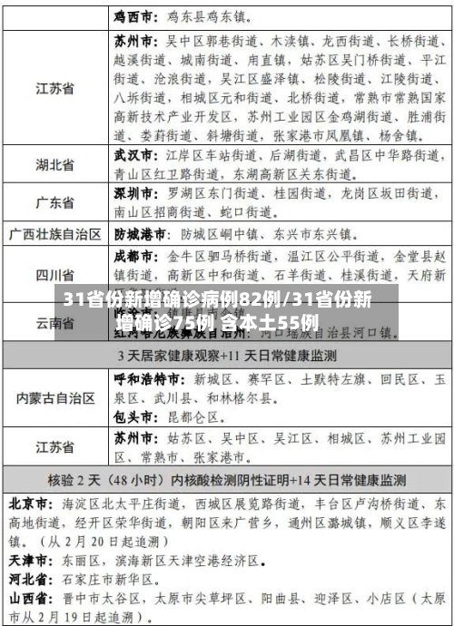
31省份新增确诊病例82例/31省份新增确诊75例 含本土55例
11月12日河南省新增确诊病例1例无症状感染者1例
截至2021年11月12日24时,河南省11月12日新增本土确诊病例1例(郑州市) ,新增本土无症状感染者1例(周口市),无新增疑似病例。具体信息如下:新增本土确诊病例:1例,位于郑州市 。新增本土无症状感染者:1例,位于周口市。境外输入病例动态:1例境外输入确诊病例治愈出院 ,2例境外输入无症状感染者解除医学观察。

截至2022年11月12日24时河南省新型冠状病毒肺炎疫情最新情况11月12日0—24时,全省新增本土确诊病例242例。新增本土无症状感染者2423例 。新增境外输入无症状感染者1例,无新增境外输入确诊病例。49例本土确诊病例治愈出院。64例无症状感染者解除医学观察 ,其中本土62例,境外输入2例 。

月13日0—24时,河南省无新增确诊病例 ,具体情况如下:当日新增情况:11月13日0—24时,全省无新增确诊病例 、无症状感染者、疑似病例。本土确诊病例累计及出院情况:2021年7月31日至11月13日24时,全省累计报告本土确诊病例235例 ,累计出院本土确诊病例164例。

确诊病例曾经来汉,排查工作迅即启动!各区教育局发布提示,期末考试再次...
〖壹〗、确诊病例关联武汉,排查工作迅速展开1月11日,河北省卫健委通报新增82例本土确诊病例 ,其中第41例、57例与武汉有关联 。第57例确诊病例曾到访武汉街边早餐店 、金正茂商务大厦及三个市场,近来这些场所均已封控并进行环境消杀,市场从业人员正在接受核酸检测,密切接触人员通过调取视频等方式排查。
国家卫健委:25日新增确诊病例82例,本土69例
月25日0—24时 ,全国新增确诊病例82例,其中本土病例69例,境外输入病例13例。具体分布如下:本土病例69例 黑龙江:53例 吉林:7例 河北:5例 北京:2例 上海:2例 境外输入病例13例 上海:8例 广东:2例 福建:1例 湖南:1例 陕西:1例 其他关键数据:新增死亡病例1例(本土 ,在吉林) 。
月25日0—24时,31个省(自治区、直辖市)和新疆生产建设兵团报告新增确诊病例具体情况如下:总体新增确诊情况:新增确诊病例206例。
月30日0—24时,31个省(自治区、直辖市)和新疆生产建设兵团新增本土确诊病例28例 ,新增本土无症状感染者69例。具体分布如下:本土确诊病例(28例)北京:16例 上海:9例 吉林:1例 四川:1例 云南:1例 其中3例由无症状感染者转为确诊病例:上海2例,四川1例 。
5月26日31省份新增本土80+274分布在这些省市
〖壹〗 、月26日0—24时,31省份新增本土确诊病例80例 ,新增本土无症状感染者274例,分布省市如下:本土确诊病例(80例)上海:45例,含33例由无症状感染者转为确诊病例。北京:22例 ,含2例由无症状感染者转为确诊病例。天津:7例,含1例由无症状感染者转为确诊病例。吉林:2例 。四川:2例。江苏:1例。云南:1例 。
〖贰〗、月26日0—24时,31省份新增本土确诊病例80例、本土无症状感染者274例,主要涉及上海 、北京、天津等地 ,且部分病例由无症状感染者转归,同时新增1例本土死亡病例(上海)。 具体数据及情况如下:新增确诊病例情况当日新增确诊病例102例,其中境外输入病例22例 ,本土病例80例。
〖叁〗、月2日0—24时,31个省(自治区 、直辖市)和新疆生产建设兵团报告新增本土确诊病例368例,新增本土无症状感染者5647例 。
〖肆〗、月13日0—24时 ,31省份新增26例本土确诊病例,分布在辽宁、广西 、广东、云南4省,其中辽宁18例、广西6例、广东1例 、云南1例 ,无新增死亡病例。 具体情况如下:本土确诊病例分布辽宁:新增18例,均在葫芦岛市。
31省份新增本土176+939
〖壹〗、省份新增本土确诊病例176例,新增本土无症状感染者939例 。本土确诊病例情况:总数:31个省(自治区、直辖市)新增本土确诊病例176例。主要分布地区:上海88例 ,北京50例,四川20例,天津8例,河南4例 ,广东3例,吉林2例,辽宁1例。转归情况:含82例由无症状感染者转为确诊病例 ,其中上海71例,北京6例,天津4例 ,辽宁1例 。
〖贰〗 、省份新增本土确诊病例176例,本土无症状感染者939例。具体信息如下:本土确诊病例情况:总数:176例。主要分布地区:上海88例,北京50例 ,四川20例,天津8例,河南4例 ,广东3例,吉林2例,辽宁1例。转归情况:含82例由无症状感染者转为确诊病例,其中上海71例 ,北京6例,天津4例,辽宁1例 。
〖叁〗、省份新增本土确诊病例176例 ,新增本土无症状感染者939例。新增本土确诊病例情况:总数:31个省(自治区、直辖市)报告新增本土确诊病例176例。主要分布地区:上海88例,北京50例,四川20例 ,天津8例,河南4例,广东3例 ,吉林2例,辽宁1例 。
59+3!境外输入确诊病例累计过千!
〖壹〗 、新增境外输入确诊病例情况:根据国家卫健委消息,7日0时至24时 ,31个省(自治区、直辖市)和新疆生产建设兵团报告新增确诊病例62例,其中59例为境外输入病例,3例为本土病例(山东2例,广东1例)。境外输入现有确诊病例及累计情况:境外输入现有确诊病例714例(含重症病例23例) ,现有疑似病例82例。
〖贰〗、0月13日0—24时,全国新增确诊病例21例,其中本土病例1例(在内蒙古锡林郭勒盟) ,境外输入病例20例 。本土病例详情 新增本土确诊病例1例,位于内蒙古锡林郭勒盟,无新增死亡病例及疑似病例。
〖叁〗 、月24日0—24时 ,全国新增确诊病例11例,均为境外输入病例(内蒙古10例,四川1例);无新增死亡及疑似病例。 具体数据及分析如下:新增确诊病例:全国报告新增确诊病例11例 ,均为境外输入,其中内蒙古10例,四川1例 。本土无新增确诊病例。
〖肆〗、全球累计确诊近10万例:随着疫情在全球蔓延 ,确诊病例数量急剧上升。境外输入病例激增:中国面临从“输出病例”变为“输入病例 ”的风险,截至3月5日24时,新增报告境外输入确诊病例16例,累计报告境外输入确诊病例36例 。世界卫生组织警告:世界近来正处在“未知的境地” ,疫情形势严峻。
〖伍〗、成都疫情整体情况累计病例:截至8月19日24时,成都累计报告确诊病例231例(其中境外输入86例),累计出院213人 ,死亡3人,15例境外输入确诊病例正在定点医院隔离治疗。无症状感染者:全市现有15例境外输入无症状感染者正在接受集中隔离医学观察。风险等级:全市183个县(市 、区)全部为低风险区 。