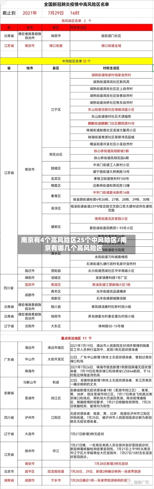
南京有4个高风险区25个中风险区/南京有哪几个高风险区
全国疫情“中高风险 ”地区一览
高风险地区 津南区辛庄镇林锦花园 津南区辛庄镇林绣花园 津南区咸水沽镇丰达园以上3个区域因疫情形势严峻被划定为高风险地区 ,需严格落实封控措施,包括人员足不出户 、服务上门等。

截至近来,国内共有2个高风险地区 ,76个中风险地区,主要分布在陕西省、河南省、浙江省等地,以下为详细信息(数据不包括港澳台地区):高风险地区:具体地区名单会随疫情形势动态调整 ,可通过权威渠道实时查询 。

高风险等级地区:以县 、市(区)为单位,累计病例超过50例,且14天内有聚集性疫情发生的地区。中风险地区:以县市区为单位,存在以下两种情况之一的地区:14天内有新增确诊病例 ,且累计确诊病例不超过50例;或累计确诊病例超过50例,但14天内未发生聚集性疫情。

查询方式:点击进入上海本地宝的风险专题页面,可获取全面的风险地区数据 。附加功能:关注微信公众号“上海本地宝” ,在对话框搜索【风险】,即可便捷获取实时更新的全国疫情风险等级和中高风险地区名单。注意:以上数据仅限于中国大陆地区,不包括港澳台。
南京市高危地区名单
江宁区禄口街道铜山社区和谢村社区所在的连片特困地区 。
东莞市(1个):松山湖高新技术产业开发区台科片区。河北省 廊坊市(1个):安次区葛渔城镇全域。江苏省 常州市(1个):钟楼区清云澜湾项目工地(常州市钟楼区五星街道龙江中路8-2高架桥下)。南京市(1个):江宁区东山街道湖西雅居东苑 。
天津市:西青区2个 ,河西区1个,滨海新区1个。山东省:青岛市2个,威海市2个 ,德州市2个,滨州市4个,淄博市1个。陕西省:宝鸡市2个 ,铜川市1个 。甘肃省:兰州市1个,白银市1个。吉林省:吉林市3个。广东省:深圳市1个,东莞市1个 。河北省:廊坊市1个。江苏省:常州市1个,南京市1个。
南京疫情风险地区名单新变化 ,六个区域上升为中风险,而禄口街道全区域皆为高风险地区 。此次南京疫情传播范围较广,已经波及到了多个省市 ,大家一定不能忽视,做好防范。

南京是否为中高风险区
〖壹〗、截至2022年3月18日,南京市存在中高风险地区 ,其中高风险地区1个,中风险地区8个。具体划分如下:高风险地区(1个)江宁区东山街道湖西雅居东苑 。该区域因疫情传播风险极高被划定为高风险等级,需严格落实封控措施。
〖贰〗、进入南京的最新规定如下:针对不同风险地区旅居史人员的管控措施 国内中高风险地区旅居史人员 、与确诊病例(含无症状感染者)有轨迹交叉人员严格限制出行 ,需落实“14天集中隔离+7天居家健康监测”管控措施,隔离期限按离开该地之日算起。
〖叁〗、南京南站和南京火车站并没有被列入疫情中高风险区域。
〖肆〗、截至2022年3月14日24时,南京全域均属低风险地区 ,近来(以提供信息时间点为准)并非中高风险地区 。以下为具体说明:风险等级更新时间:信息明确标注更新于2022年3月15日,数据统计截止时间为2022年3月14日24时,内容时效性较高。
南京现在是中高风险地区吗?
截至2022年3月18日,南京市存在中高风险地区 ,其中高风险地区1个,中风险地区8个。具体划分如下:高风险地区(1个)江宁区东山街道湖西雅居东苑 。该区域因疫情传播风险极高被划定为高风险等级,需严格落实封控措施。
截至2022年3月14日24时 ,南京全域均属低风险地区,近来(以提供信息时间点为准)并非中高风险地区。以下为具体说明:风险等级更新时间:信息明确标注更新于2022年3月15日,数据统计截止时间为2022年3月14日24时 ,内容时效性较高 。
南京近来是低风险区域。自2022年4月6日起,南京市4个中风险地区调整为低风险地区,调整后南京市全域为低风险地区。以下为详细说明:风险等级调整情况根据公开信息 ,南京市自2022年4月6日完成风险等级调整后,全市范围内已无中高风险地区,全域实施低风险管控措施 。
南京为中高风险地区时中风险地区:对所有来自或途经国内疫情中风险地区的来沪返沪人员 ,一律实施14天严格的社区健康管理,实行2次新冠病毒核酸检测。即需要在社区的安排下进行居家健康监测,非必要不外出,期间按照要求进行核酸检测。
低风险地区 。根据7月18日22时疫情最新消息通告 ,南京地区近来属于低风险地区。
政策适用范围该措施针对所有市外来(返)宁人员,无论出发地是否为低风险地区,均需执行。若出发地升级为中高风险地区 ,政策可能动态调整,需以最新通告为准。
南京南站和南京火车站是否被列入中高风险区?
〖壹〗、南京南站和南京火车站并没有被列入疫情中高风险区域 。经南京市新冠肺炎疫情防控指挥部同意,自2021年7月28日起 ,对南京市部分区域疫情风险等级进行调整:将原高风险地区禄口街道白云路社区 、茅亭社区、机场社区和永兴社区所在的连片区域,调整为禄口街道白云路社区、茅亭社区 、机场社区、永兴社区和永欣新寓所在的连片区域。
〖贰〗、南京火车站和南京南站没有被列入中高风险地区。中高风险地区在南京江宁区 。
〖叁〗 、南京南站和南京火车站是否被列入中风险地区,这你应该根据当地的一些风险等级 ,如果是中高风险的地区,应该会被列入就这一个核准,你关注一下每天的疫情动态啥的。
南京现在有什么风险地区
〖壹〗、有苏州其他低风险地区旅居史的人员 ,需提供48小时内核酸检测阴性证明,并在进入南京7两小时之内再进行一次核酸检测(两次核酸检测时间间隔24小时以上)(7天2检)。
〖贰〗、截至2022年3月18日,南京市存在中高风险地区,其中高风险地区1个 ,中风险地区8个 。具体划分如下:高风险地区(1个)江宁区东山街道湖西雅居东苑。该区域因疫情传播风险极高被划定为高风险等级,需严格落实封控措施。
〖叁〗 、低风险地区跨省跨市往返南京每天通勤需要的人员:需每天开展一次核酸检测,按要求提前报备:住在南京 ,单位在外地,向居住地所在社区报备;住在外地,单位在南京 ,向单位所在地社区报备 。“两点一线 ”,承诺固定路径,南京市内不乘坐公共交通工具 ,做好个人防护。
〖肆〗、截至2022年7月31日,南京现在是低风险等级地区。根据《新型冠状病毒肺炎防控方案(第九版)》新冠肺炎疫情风险区划定及管控相关要求,南京自7月4日22时起 ,中风险区(六合区龙池街道沿河花园小区)、低风险区(除龙池街道沿河花园小区以外的六合区其他区域),统一调整为实施常态化疫情防控措施区域 。
〖伍〗 、中高风险区。注意加强家庭、宿舍和工作区域等通风换气和清洁消毒。物品保持干净整洁,及时清理垃圾。注意厕所卫生,冲水时需关闭坐便器的马桶盖 。定期向地漏、洗手盆和厨房水槽中加水 ,每次打开水龙头放水十秒左右。