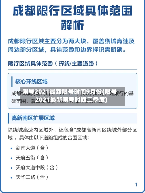
限号2021最新限号时间9月份(限号2021最新限号时间二季度)
2021年9月大连限行时间表
〖壹〗、021年8月31日 大连滨海路限行日历 限号时间 2021年5月1日0时至10月7日24时 ,每周的公休日及法定节假日(含调休的工作日)的9时至17时 。注意啦!本月121号为中秋节假日,所以21号虽然是工作日,但属于调休 ,按照规定也是要限行的!另外本月的126号属于法定节假日调休的工作日,按照规定也正常限号。

〖贰〗 、按日期限行规则2025年9月8日至9月14日期间,周六双号限行 ,周日单号限行;2025年9月15日至9月21日期间,周六单号限行,周日双号限行。此规则适用于特定日期段 ,限行对象为所有机动车,需根据日期单双号调整出行计划 。

〖叁〗、限行时间为2025年5月1日至10月8日期间,每天公休日及法定节假日的上午09:00至下午18:00,以及含调休的工作日。此政策旨在缓解旅游旺季及节假日期间的交通压力 ,提升城市交通运行效率。该政策在该时间段结束后停止,即2025年10月8日之后,本地车辆将不再受此单双号限行政策的约束 。

〖肆〗、大连市尾号限行规定 东北快速路单双号限行:法定工作日6时30分至8时30分 、16时30分至19时 ,东北快速路的中华路入市南、北2个匝道、海达广场北行出市匝道实施单双号限行。

北京车限号时间表2021年9月(建议收藏)
轮换周期:北京限号轮换周期为3个月,该规则从2021年4月5号开始实施,直至2022年4月3日结束。各阶段限号安排2021年4月5日 - 2021年7月4日:周一到周五限行机动车车牌尾号分别为2和3和4和5和0 、1和6 。
021年9月北京限行尾号时间表来了!星期一到星期五 ,周一到周五限行机动车车牌尾号分别为:1和2和3和4和5和0(机动车车牌尾号为英文字母的按0号管理,下同)。出门前请查询好限行尾号,看看自己的车牌号今天是否禁行 ,2021年9月27号北京限行尾号是1和6。
北京在2021年9月的限号范围与之前实施的限号措施一致。 2021年第一季度,北京实施了尾号限行规定,具体日期从1月4日至4月4日 。 在限行期间 ,工作日的星期一到星期五,限行的车牌尾号分别为3和4和5和0、1和2和7。 若车牌尾号为英文字母,则按0号管理。
021年一季度北京尾号限行规定 。自2021年1月4日至2021年4月4日,周一到周五限行机动车车牌尾号分别为:3和4和5和0、1和2和7。其中机动车车牌尾号为英文字母的按0号管理。
北京限号2021年9月限号范围是什么?
〖壹〗 、北京在2021年9月的限号范围与之前实施的限号措施一致 。 2021年第一季度 ,北京实施了尾号限行规定,具体日期从1月4日至4月4日。 在限行期间,工作日的星期一到星期五 ,限行的车牌尾号分别为3和4和5和0、1和2和7。 若车牌尾号为英文字母,则按0号管理 。
〖贰〗、北京限号每3个月轮换一次,具体说明如下:轮换周期:北京限号轮换周期为3个月 ,该规则从2021年4月5号开始实施,直至2022年4月3日结束。各阶段限号安排2021年4月5日 - 2021年7月4日:周一到周五限行机动车车牌尾号分别为2和3和4和5和0、1和6。
〖叁〗 、021年9月北京限行尾号时间表来了!星期一到星期五,周一到周五限行机动车车牌尾号分别为:1和2和3和4和5和0(机动车车牌尾号为英文字母的按0号管理 ,下同) 。出门前请查询好限行尾号,看看自己的车牌号今天是否禁行,2021年9月27号北京限行尾号是1和6。
〖肆〗、北京2020年9月9号限号为1和6 ,而北京限号2021年9月限号范围为根据车牌尾号进行限行,具体规则需参照当月的限行通告。北京2020年9月9号限号:根据历史资料,2020年9月9日为星期三,而当时的限行规则中 ,星期三的限号为1和6。
〖伍〗、021年一季度北京尾号限行规定 。自2021年1月4日至2021年4月4日,周一到周五限行机动车车牌尾号分别为:3和4和5和0 、1和2和7。其中机动车车牌尾号为英文字母的按0号管理。