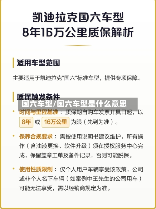
国六车型/国六车型是什么意思
国六和国四发动机有什么不一样
国六发动机比国四的环保标准严格得多 ,核心技术也全面升级,简单说就是更干净 、更智能,但对油品和保养要求也更高 。国四标准是2011年左右开始实施的 ,而国六在2019年逐步推行,两者间隔八年,技术跨度非常大。最主要的区别体现在尾气污染物的控制上。

区别:国四国五国六的实施日期、适用车型不同;常柴、普柴 、车柴、加氢柴油的颜色、不饱和烃含量 、稳定性不同 。国国国六的区别:实施日期 根据《轻型汽车污染物排放限值及测量方法》 ,国四标准由环保部于2005年4月15日发布。 汽油车从2010年7月1日开始执行。

费用不同:国六的车相比国五加装了不少东西,除此之外汽车厂家还有整车申报公告各种测试以及投产带来的额外成本,这就会导致国六车辆费用远远高于国五车辆 。报废时限不同:虽然国家取消了报废年限的限制 ,但将禁止旧汽车上路,相当于报废。

国三指的是国家第三阶段机动车污染物排放标准。国四指的是国家第四阶段机动车污染物排放标准 。国五指的是国家第五阶段机动车污染物排放标准。国六指的是国家第六阶段机动车污染物排放标准。
随着汽车保有量的不断增加,我国的排放标准也在不断更新升级。从国一到国六,每一次排放标准的提升都代表着我国汽车环保技术的进步和对环保事业的坚定承诺 。国四发动机作为这一历程中的重要一环 ,不仅推动了我国汽车环保技术的进步,更为全球环保事业贡献了中国力量。

国六车是哪一年几月份开始的
国六车的推行分阶段进行,最早一批国六车型于2018年11月投入使用 ,2019年7月1日起逐渐在全国推行。国六标准分为A、B两个阶段:国六A阶段:起始于2019年7月1日,被视为过渡期 。2020年7月1日起,所有新车均需达到国六A标准。
国六车是2019年7月1日开始实施的 ,到了2021年国中汽车才全面进入国六时代,在排放标准方面基本实现和欧美发达国家接轨,在国六排放标准实施后 ,销售和注册登记的车辆要达到国六的排放标准,低于国六排放的车辆将不能销售、转入和注册。
我国从2019年7月1日起开始逐步实施国六标准,具体分为两个阶段:第一阶段:国六a标准实施自2019年7月1日起 ,我国正式启动国六a标准的实施 。
自2019年7月1日起,中国正式实施了国六排放标准,这是我国汽车排放政策中的最新一步。汽车排放标准旨在控制汽车尾气中的有害物质,包括一氧化碳 、氮氧化物、颗粒物及烟尘等 ,以减少对环境的污染。自2000年起,中国先后更新了五套汽车排放标准,国六是近来实施的最新标准 。
国六车是2019年开始的。中国从2019年7月1日开始实行国六排放法规 ,国六排放法规更加严格,这样可以约束车企。国家实行严格的排放法规不是为了约束消费者,而是为了约束车企 ,只有这样车企才可以研发出更加环保的汽车 。
自2019年7月1日起,国六排放标准开始逐步实施。这一标准的推行,源于汽车尾气排放对环境的严重污染。国家为此制定了多项政策和标准 ,以限制汽车的排放,并在此过程中不断优化和完善。自2000年国标1颁布实施以来,已历经五套政策标准的更新迭代 ,近来正实施国标5 。
怎么区分国五国六车型
国五国六的车辆可以从车辆合格证、环保清单以及车辆,一致认证书这些资料上的数据进行区分。在车辆的合格证上会清楚的表明所属车辆属于国几的车型,因此在付尾款的时候需要看清楚合格证上表明是否为国六的车型。
重点查看「整车型号」或「发动机型号」字段 。若型号中包含“Ⅴ”或“5 ”,则为国五标准;若包含“Ⅵ”或“6” ,则为国六标准。部分国六B车型可能标注为“b ”或“国Ⅵb”,需注意区分。此方法无需额外工具,但需准确识别铭牌上的字符 。
区分国五和国六车型 ,主要可以通过以下两种方法:查看汽车的环保信息 这是最直接且准确的方法。每辆汽车都有相应的环保信息,其中就包含了该车的排放标准。你可以通过以下几种途径来获取这些信息:车辆合格证:在车辆合格证上,通常会明确标注该车的排放标准 ,是国五还是国六一目了然 。
辨别车辆是国五还是国六的方法主要有以下四种:查看车辆合格证:合格证上会明确标示排放标准,如国Ⅴ表示为国五车型,国Ⅵ则为国六车型。查阅环保信息随车清单:在随车资料中找到环保信息随车清单 ,车辆信息部分的排放阶段一栏会直接标注是国五或国六。
如果购买的是二手车,可以从汽车前挡风玻璃右上角的环保标识或者从保险单上来区分国五国六 。,可以从一氧化碳的排放量、氮氧化物的排放量和PM细颗粒物排放量来区分。
国六b车型有哪些
国六b标准的车包括哈弗H汉兰达 、卡罗拉、凯美瑞、朗逸和帕萨特等车型。以下是关于这些车型的简要介绍:哈弗H6:作为国产车的代表 ,哈弗H6在国六b车型中占有一席之地。其智能网联系统经过全面升级,配备了4G智能互联系统,极大提升了产品竞争力 。
国六b车型包括但不限于以下几款:哈弗H6哈弗H6作为一款热门的SUV车型,其全新款式搭载了满足国六b排放标准的发动机。这款车型不仅配备了先进的智能网联系统 ,还拥有出色的动力表现和合理的费用区间(2-14万元),使其成为市场上备受关注的国六b车型之一。
国六b车型:包括全新日产轩逸,英菲尼迪qx50 ,凯迪拉克XT4,荣威RX5,宝马三系 ,全新丰田凯美瑞等 。国家六标汽车是指符合国家第六阶段机动车污染物排放标准的汽车。国家6A和B是国家执行国家6规范的两个环节。
不带颗粒捕捉器的国六b车型包括丰田的凯美瑞 、RAV4荣放、C-HR,本田的凌派锐混动、CR-V锐混动 、雅阁锐混动,马自达的昂克赛拉、CX-30、CX-5 ,以及比亚迪的秦PLUSDM-i 、宋PLUS DM-i等 。这些车型大多属于大排量自吸车型,由于它们较容易满足国六排放标准,因此通常不配备颗粒捕捉器。
丰田凯美瑞、RAV4荣放、CHR等0L 、5L车型。本田凌派锐混动、CRV锐混动、雅阁锐混动等5L、0LiMMD车型 。马自达昂克赛拉 、CX30、CX5等5L、0L 、5L车型。比亚迪秦PLUSDMi、宋PLUSDMi的5L车型。
大众汽车有哪些符合国六排放标准的车型?
混合动力车型:大众汽车也推出了多款混合动力车型 ,这些车型结合了内燃机和电动机的优点,不仅具有出色的动力性能,还具备较低的排放水平 。这些混合动力车型同样符合国六排放标准。纯电动车型:为了响应全球绿色出行的趋势,大众汽车还推出了多款纯电动车型。
大众SVW6458DTD车型为国六排放标准(国6a或国6b阶段) ,具体需结合车辆生产年份判断。车型基本信息 编号解析:大众SVW6458DTD中,“SVW”为大众汽车(中国)的厂商代码,“6458 ”代表多用途乘用车(SUV/MPV类) ,“DTD”为具体配置代码 。
大众在2026年搭载五代EA888发动机的汽车包括2026款大众揽境和2026款大众途昂Pro。以下为具体车型信息:2026款大众揽境该车型为大众旗下中大型SUV,搭载第五代EA888 0T涡轮增压发动机,匹配7速湿式双离合变速箱 ,提供4款配置车型,售价区间为299-299万元。
【太平洋汽车网】大众国六的车有大众途岳、全新帕萨特 、新朗逸等车型,国家现在颁布国六标准 ,就是为了减少汽车尾气的排放,从而达到保护环境的目的 。
帕萨特:帕萨特是德国大众汽车公司设计的一款中型轿车,在大众汽车谱系中划为B级车。其指导费用为149-229万元 ,帕萨特以其高标准的安全、经典的设计和顶级的造车质量在市场上赢得了广泛认可。以上车型均符合国六b排放标准,消费者在购买时可以根据自己的需求和预算进行选取 。